為滿足集團公司快速發展需要,廣西機場管理集團有限責任公司現公開招聘應屆高校畢業生。
一、基本條件
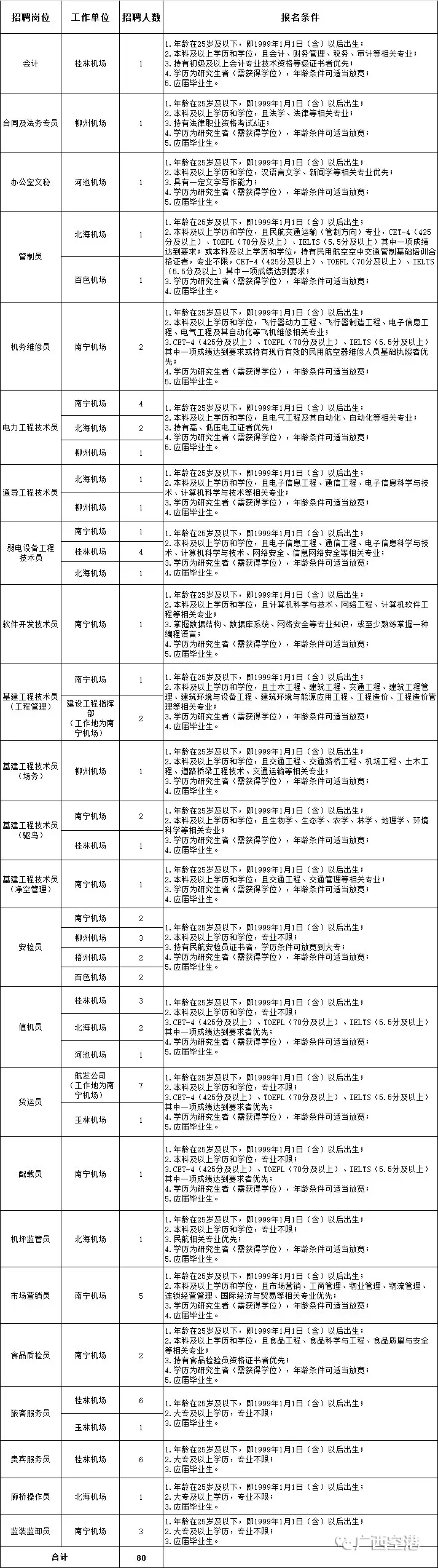
二、招聘崗位及報名條件

三、招聘流程
報名-簡歷篩選-綜合測試(通用能力測試+心理測試)-面試-確定擬錄用人選-體檢-背景調查-公示-簽訂勞動合同。
四、報名及相關要求
1.報名時間:即日起至2024年7月22日止。
2.報名方式:網絡報名(電腦門戶端或手機移動端任選其一)。
(1)電腦門戶端簡歷投遞
①登錄廣西機場管理集團有限責任公司官網(http://www.airport.gx.cn/),進入“招賢納士”中的“招聘崗位”欄目;
②注冊賬號:點擊右上角“注冊”鍵,按流程完成注冊;
③投遞簡歷:在招聘首頁,點擊“職位投遞”欄目,在彈出頁面中查看職位信息,確定并進入應聘崗位后點擊“現在申請”鍵,完善個人簡歷后投遞。
(2)手機移動端簡歷投遞
關注“廣西空港”官方微信公眾號,進入首頁,點擊右下角“加入我們”,進入職位投遞后選擇崗位進行簡歷投遞,或直接掃描以下二維碼進行簡歷投遞(第一次登錄需要注冊或者綁定手機號進行身份驗證):

特別提醒:手機移動端申請系統目前還不支持一次性填寫多項信息,在教育背景、工作經驗、家庭情況、技能、證書、獲獎情況下面都有“+添加”鍵,可以點擊該鍵,將您的信息全部填寫完畢,以免影響簡歷篩選結果。
五、聯系方式
南寧機場
聯系方式:韋先生0771-2881169
詳細地址:廣西南寧市江南區南寧機場T2航站區
桂林機場
聯系方式:黃女士 0773-2845096
詳細地址:廣西桂林市臨桂區桂林兩江國際機場
北海機場
聯系方式:李女士 0779-8512632
詳細地址:廣西北海市銀海區福成鎮
柳州機場
聯系方式:李先生 0772-3201026
詳細地址:廣西柳州市魚峰區迎賓路西側
梧州機場
聯系方式:王女士0774-3891057
詳細地址:廣西梧州市藤縣塘步鎮孔良村航空路1號
百色機場
聯系方式:桂女士 0776-3111504
詳細地址:廣西百色市田陽區百色機場
河池機場
聯系方式:蘭女士0778-2277031
詳細地址:廣西河池市金城江區河池鎮
玉林機場
聯系方式:吳女士 0775-2869078
詳細地址:廣西玉林市福綿區石和鎮
航發公司
聯系方式:許女士 0771-2883576
詳細地址:廣西南寧市江南區南寧機場T2航站區空港北3路
建設工程指揮部
聯系方式:黃女士 0771-2885792
詳細地址:廣西南寧市江南區南寧機場T2航站區空港北二路與空港北三巷交叉路口往南約80米
六、注意事項
1.集團公司未委托或授權任何個人、學校、機構以廣西機場管理集團有限責任公司名義進行相關崗位的招聘或考前培訓,應聘者無需繳納任何形式的推薦費、中介費、考試費、培訓費、保證金。
2.集團公司有權根據工作需要和報名情況,調整或者取消個別崗位招聘計劃,并在法律允許的范圍內對招聘活動享有最終解釋權。
3.凡冒用廣西機場管理集團有限責任公司名義進行招聘的行為屬違法行為,集團公司將保留對此行為追究法律責任的權利。
原文標題:廣西機場管理集團有限責任公司2024年夏季招聘公告
文章來源:https://mp.weixin.qq.com/s/mQwnPMa3RXzOL4wBOVsHeQ




